建筑业是国民经济重要的支柱产业,为我国经济社会发展、城乡建设和民生改善作出了重要贡献。但是,长期以来,我国建筑业始终没能跳出“行业”管理的业态和发展路径,缺乏“产业”思维,更没有将建筑业作为“产业”来管理、规划和发展。近期,本网记者就建筑产业发展现状、现代建筑产业体系建设等问题,专访了业内著名专家——中国建筑学会建筑产业现代化发展委员会秘书长叶明,并将陆续推出系列专题报道。敬请关注!
专家简介
叶明,住房城乡建设部科技与产业化发展中心原副总工程师,现任中国建筑学会建筑产业现代化发展委员会秘书长,中国工程建筑标准化协会建筑产业化分会副会长,教授级高工。长期从事建筑产业现代化技术研究、推广和管理工作。
系统地分析和评价现代建筑产业发展状况,是保证现代建筑产业全面、协调和高质量发展的有效手段。从宏观上讲,现代建筑产业发展水平评价是衡量一个地区甚至整个国家建筑业发展的重要体现;从微观上说,一个项目的发展水平也可以侧面衡量建筑业发展水平。工业化建筑是建筑产业现代化的重要体现,故将工业化建筑的评价作为微观层面建筑产业项目评价的对象。本期,我们请叶明秘书长就现代建筑产业发展水平评价指标体系、评价方法进行分享。
01
评价指标体系
本网记者:系统地分析和评价现代建筑产业发展状况是推动新型建筑工业化,实现建筑产业现代化的重要一环,这其中有许多复杂的要素需要厘清,请您给大家深入剖析一下?
叶明:现代建筑产业发展水平评价是一个宏观评价,同时发展水平评价又是一个复杂的大系统,且这一系统是由若干多元参量组成的,因而它的评价也是一个多目标的评价。根据现代建筑产业的定义、内涵和主要特征,通过深入分析和筛选后,针对建筑产业的生产建造活动选取了包括绿色化、工业化、信息化、集约化和社会化五个方面内容及评价指标。这些方面的指标在时间上反映了现代建筑产业发展方向,在空间上反映了建筑产业的整体布局和产业结构,在数量上反映了建筑产业的经济规模,在层次上反映了建筑产业的功能和水平。
本网记者:您刚才说到的“五化”还是比较抽象,愿闻其详?
叶明:建造活动绿色化还是比较好理解的,它的评价内容应主要体现在:一是资源节约效果,具体评价指标应体现在绿色建筑数量比例。 二是环境保护效——具体评价指标可依据一定区域范围内的政府有关数据统计资料确定。三是建造文明程度,具体评价指标应根据一定区域范围内的年度新建建筑工程项目的情况比例。
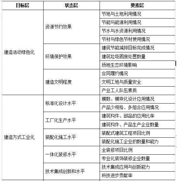
建造方式工业化也好理解,它的评价内容应主要体现在:一是标准化设计水平,具体评价指标应体现在年度内新开工项目的应用比例。二是工厂化生产水平,具体评价指标应体现在年度内新开工项目的预制构件、建筑部品应用比例以及工厂数量。三是装配化施工水平,具体评价指标应体现在装配式建筑比例以及装配施工企业数量和能力。四是一体化装修水平,具体评价指标应体现在全装修建筑项目的比例以及专业化装饰装修企业数量。五是技术集成创新和水平,具体评价指标应体现在新建项目对新技术的应用能力及应用情况。
建造手段信息化相对比较抽象,它的评价内容应主要体现在:一是信息化系统应用程度,具体评价指标应体现在建筑企业在生产各环节的信息化系统应用普及率。二是信息化系统集成应用程度,具体评价指标应体现在建筑企业的信息化系统集成平台应用普及率。
建造管理集约化比较容易理解,它的评价内容应主要体现在:一是产业链协同水平,具体评价指标应体现在某一区域经济内,建筑产业的企业间在技术集成应用、生产环节相互配合的程度和水平。二是产业布局合理化程度,具体评价指标应体现在某一区域经济内,建筑产业的企业种类占建筑产业全部种类的数量比例,或某一产品的市场需求总量占该类型全部企业的生产能力总量的比例。三是产业生产规模化程度,具体评价指标应体现在某一区域经济内,建筑产业的生产总值、产业增加值占GDP比重。
建造组织社会化也好理解,它的评价内容应主要体现在:一是工程组织方式,具体评价指标应体现在某一区域经济内,具备工程总承包能力的企业数量,年度内新建工程项目采用工程总承包管理模式的占工程项目总数的比例。二是专业化分工协作程度,具体评价指标应体现在某一区域经济内,中小建筑企业中专业化公司占全部中小建筑企业的比例。三是产业工人队伍培训,具体评价指标应体现在某一区域经济内,具备技能培训、持证上岗和社会保障的工人占全部产业工人的比例。
本网记者:根据上述现代建筑产业发展水平评价内容,如何形成具体的评价指标框架?
叶明:这是两个层面的东西,一个包括具体评价指标,另一个包括操作性评价指标。这两个指标,我主要用图表来加以说明。
现代建筑产业发展水平评价指标


操作性评价指标

02
评价方法
本网记者:有了具体的评价指标框架,下一步就该进行评价指标权重确定及分析,请您再为大家深入分析一下?
叶明:这些都牵涉到复杂的综合评价和计算,我就简要介绍一下评价分析步骤吧,具体方法和公式可查阅我的专著《现代建筑产业概论》。现代建筑产业发展水平评价分以下两个步骤:一是评价指标权重的确定和分析,二是基于模糊综合评价的分析(包括确定评价对象的因素集、确定影响因素的权重集合、确定评价标准、构造模糊关系矩阵、建立模糊综合评价数学模型、综合评价得分)。
本网记者:感谢叶秘书长的分享!期待下期更精彩的分享!

本网记者与叶明秘书长
来源:中国建筑学会建筑产业现代化发展委员会
责编:行 云
校对:晓 科
主编:胡 杏